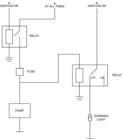
We specialize in cooling systems flexplates starters and transmission products. The way this wiring diagram shows it wired up the water pump will always run when the engine is running plus it will run any time the switch is turned on.
Electric Water Pump Wiring Where To Get Signal For Relay
Meziere water pump wiring diagram. Those pumps do not have the recirculationexits like the mec pump has. Family owned and operated company focused on providing quality performance parts. Our line of cooling system products currently includes items such as. The outlets are 12 an. Wiring the blue wire connects to positive. It is held on by 2 10mm bolts.
Our line of cooling system products currently includes items such as. This kit will cure the problem of insufficient power delivery due to undersized wire or switches. In some installations the wire used to trigger the pump is not large enough to carry the additional load of the pump. Ignition on pump on. The new meziere water pump does not come with an outlet so we will need to remove the stock outlet spout from the stock water pump. Plumbing meziere high flow water pumps feature a 1 34 inch hose inlet to maximize performance.
I really recommend that you wire the waterpump to the ignition. Use this relay kit to ensure proper power supply to your electric water pump. Electric high flow water pumps cooling system accessories recovery tanks and radiators. Avoid mounting with motor tipped skyward this will trap air in the pump chamber. Electric high flow water pumps cooling system accessories recovery tanks and radiators. The pump can be oriented several different ways.
Make 3 small bypass holes in the thermostat to avoid hotspots in your heads if you are using a electric pump like the mezierecsr.

















