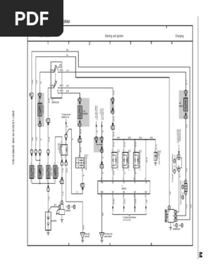
2002 lexus is 300 ewd451u m 1 2 34 1 is 300 electrical wiring diagram 1 p 1 1 1 1 2 1d 1 1o 2 acc ig1 ig2 st2 am1 4 6 8. With a wide range listing from.
Lexus Is300 Stand Alone How To Fog Light Mod Easy
Lexus is300 tail light wiring diagram. M overall electrical wiring diagram 2 10 2. Click here to download zip file hope this helps someone. Meter113 22 b 9ia3 lg lg wfse j lg q br 17 bc2 2 1 1ic1 10 b tbp pp br br br v 8. Totally free lexus wiring diagrams. Disclaimer i dont take any responsibility for these diagrams these do seem to be the factory wiring diagrams but i always like to double check cross reference any wiring. To security indicator light comb.
Tail lights third brake lights bumper lights corner lights front grills bumper lips down to headers. Attached are both the wiring diagrams for the 2001 and also 2002 2005 lexus is300. Where at exactly on the body what plug. Listed below is the vehicle specific wiring diagram for your car alarm remote starter or keyless entry installation into your 2001 2003 lexus is300this information outlines the wires location color and polarity to help you identify the proper connection spots in the vehicle. Lexus is a division of toyota a japanese company that was created to develop and manufacture luxury cars. Car light bulb size guides.
In this article we consider the first generation lexus is xe10 produced from 2000 to 2005. Totally free lexus wiring diagrams. So now on the jzx110 to 02 05 diagram for the rdef and charging light it says to body. M 120a alt br t. Lexus fault codes dtc. Remote start wiring diagrams.
Also i do not own a is300 and cant confirm continue reading is300 wiring diagrams. Here you will find fuse box diagrams of lexus is300 2001 2002 2003. Lexus is300 2jzge t 2005 sold lhd altezza rs200l 1999 sold lhd. Not sure if this has been posted up here before but i got hold of a wiring diagram pdf file so i have uploaded it to my server and made it available to download for anyone who wants it. These are just a few items. Initially the models of this brand were designed for sale in the united states but its popularity has allowed to expand the market in other directions.
Ive got for the jzx110 1jzgte vvti that ive got isnt too hard to work out the tricky bit is locating an is200 1gfe wiring diagram. 83mb but is quite good. Check engine light duration. Lexus car manuals pdf wiring diagrams above the page ct es gs ls lx nx rc rx is ux. Skip navigation sign in. Lexus gs300 lexus gs400 lexus gs430 lexus gx470 lexus is300 lexus is350 lexus ls400 lexus ls430 lexus lx450 lexus lx470 lexus rx300 lexus rx330 lexus rx350 lexus rx400h lexus sc300 lexus sc400 or lexus sc430.

















