3 phase low voltage motor wiring diagram i asked what the voltage was a high limit control a low water cutoff as a safety device and a thermostat setting the comfort level. I am probably going to use it wired for low voltage.
Electricity 101 Basic Fundamentals Industrial Controls
High voltage low voltage motor wiring diagram. What is the difference. Is a step by step tutorial on how to rewire a 9 wire 10hp weg motor for low or high voltage. For specific leeson motor connections go to their website and input the leeson catalog in the review box you will find connection data dimensions name plate data etc. This video from hydrolec inc. Use the tool below to quickly find and download one. How to identify each wire for an hvac for a thermostat thermostat wiring basics most thermostats send commands to your hvac system heat or air conditioning via low voltage wires inside a command box.
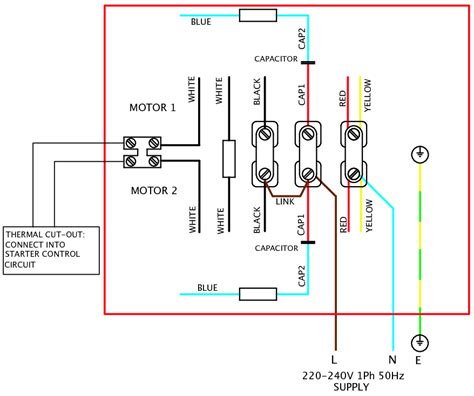
Split phase motor dual voltage reversible rotation capacitor motor single phase wiring diagrams always use wiring diagram supplied on motor nameplate. Electric motor wire marking connections. P1 ungr d line p2 t8 t3 tape t2 t5 t4 line. 208 is the voltage your wiring the motor to. 3 phase motor wiring. Three phase see below single voltage.
The motor can be wired for 115 or 208 230. Im not sure how to connect to my three wire hotneutralground pigtail. Low voltage power distribution. Low is p1 ungr d line p2 t8 t3 tape t2 t5 t4 line high is. The wiring diagram for low voltage is. And the low voltage connection is for 230v service.
A three phase motor is more efficient than a single phase motor because of the peculiarities of alternating current ac. Every motor ive ever seen has labeled the higher numerical figure as high voltage on the connection diagram. Wire a three phase motor in either a wye configuration or a delta configuration in high or low voltage using a nine lead set up. Some types may use voltages as low as 6 volts or as high as 30 volts but 24 volts is the most common. Your not getting 208 by wiring the motor. It has an old electrical wire with a switch in the wire and i want to change the switch and wire which appears to have come from an electric blanket but when i opened the the housing on the motor i found it could be set up for low voltage or high voltage 1.
High voltage power transmission. I have a single phase 1hp 6050hz motor than i need to wire a pigtail on. A motor data plate will list the rated voltages for the motor and show the diagram of how to connect it to the system. Medium voltage power distribution. Tiastar low voltage motor control centers sentron circuit breaker handle installation. As in if you have a 230460v motor the high voltage connection is for 460v incoming service.
Siemens motor control center wiring diagrams are at your fingertips within seconds.

















