Assortment of whirlpool washing machine wiring diagram. The circuit has switching circuits which run the impeller in one direction for 25 seconds and stop the motor for five.
Figure Aii 5 Schematic Diagram Of An Electric Range
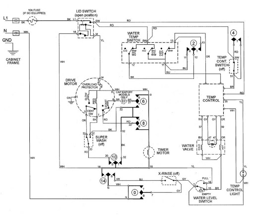
Washing machine motor circuit diagram. Washing machine motor controller circuit fig1. Samsung washing machine wiring diagram pdf gallery circuit electric lakeland fl awesome samsung front loader washing. This picture is from a washing machine motor indesit repurposed in a dc operated motor by watching the original connection we will find that is got 8 pins starting with the tacho coil 87 that i showed previously we will not use in this configurationmoving down 6 is not connected 543 are the stator connection wich loochs like a single coil with 2 connection and another aditional center tap. A wiring diagram is a streamlined traditional pictorial representation of an electrical circuit. Washing machine motor wiring connection let me show you how to wire a washing machine motor the basic connection stuff for transform this universal motor in a washing machine motor httpsamznto. Washing machine motor wiring diagram is a tutorial on how to wire this universal motor aka washing machine motor and the explication behind it so check it out.
The circuit has a timer circuit which can be set to any duration from 0 to 15 minutes and can be extended to any length of time by merely changing a capacitor. Repair your washing machine circuit board timer for less. It reveals the components of the circuit as streamlined shapes as well as the power and also signal links in between the gadgets. Samsung top load washing machine wiring diagram collection. Fast same day shipping. Washing machine will not spin or drain.
Circuit diagram of washing machine motor controller. The direction of rotation can be controlled as shown in fig2. Electronic washing machine control circuit provides all the facilities provided by reputed companies and even more. It shows the parts of the circuit as simplified shapes and the power as well as signal links between the gadgets. A wiring diagram is a simplified conventional photographic representation of an electric circuit. Variety of washing machine motor wiring diagram.
365 day right part guaranteed return policy. The basic washing machine motor wiring diagram is called direct drive if is connected to ac direct wire or hot wire washing machine motor is very easy just follow the wires and starting from bottom 13 stay connected and the rest 2 and 4 we gonna connect them to battery or ac source the connection is the same because is a universal motor it can. When switch s1 is in position a coil l1 of the motor receives the current directly whereas coil l2 receives the current with a phase shift due to capacitor c.
















