Reverse forward motor control circuit diagram for three phase motor. For simplicity the plc implementation of the circuit in figure 1 includes all of the elements in the hardwired diagram even though the additional starter contacts normally closed r and f in the hardwired circuit are not required since the push button interlocking accomplishes the same task.
Reverse Motor Starters
Wiring diagram of forward reverse motor. And 2nd will about the controlling wiring of three phase motor forward reverse starter diagram. Variety of single phase motor wiring diagram forward reverse. Wiring diagram for forward reverse single phase motor on toggle switch. Posted by fritz on mar 05 2017. In the 3 phase motor forward reverse starter wiring diagram. It reveals the components of the circuit as simplified forms as well as the power as well as signal links in between the tools.
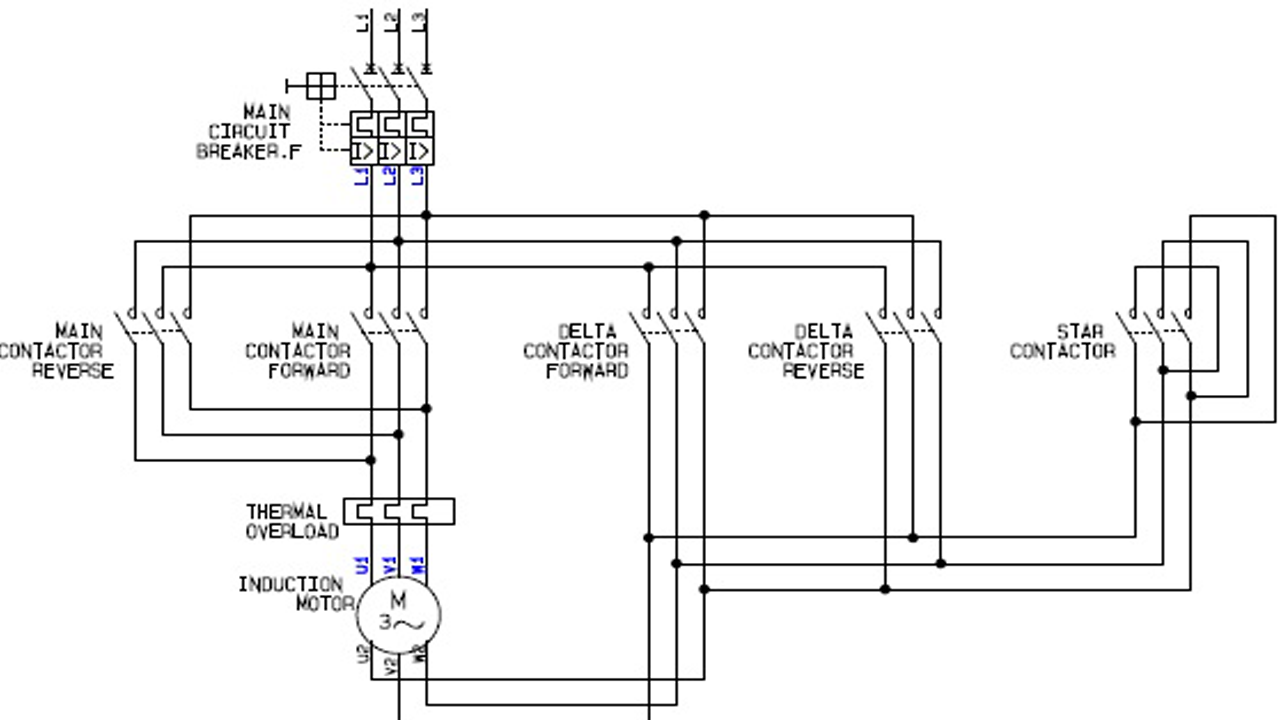
Forward reverse three phase motor wiring diagram electrical info pics. I shown the 3 pole mccb circuit breaker 2 magnetic contactor normally open normally close push button switch thermal overload relay 3 phase 4 wire system supply 3 phase motor with connection trip indicator light etc. In short this the complete guide of forward reverse starter. In which one for main wiring of 3 phase motor reverse forward motor control circuit diagram. Need wiring diagram for a single phase brook motor n a broomwade compressor. Here first i am sharing with the main wiring diagram.
A wiring diagram is a simplified conventional pictorial representation of an electrical circuit. Figure 2 forwardreverse motor wiring diagram. There are several varieties of single phase squirrel cage motors which are well described at. Control circuit for forward and reverse motor checkout video on 4 way switch wiring.













